

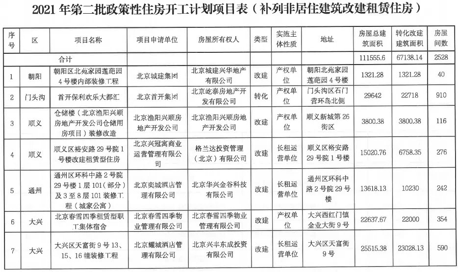
今天,市住建委发布了今年全市第二批政策性住房开竣工项目计划,根据计划,今年第二批计划开工的政策房项目有30个,房源一共有2.3万套(间)。其中保障性租赁住房12个、约1万套(间)(含4个集体土地租赁住,房和8个非居住建筑改建租赁住房项目);
土地市场公开入市配(竞)建人才公租房13个、约0.3万套;
安置房项目3个、约0.8万套;
共有产权住房项目2个、约0.2万套。
【 开工|战报!30个项目、2.3万套!今年第二批政策房开工计划公布】目前,30个项目中已开工9个、约0.6万套,补列入本次项目计划;尚未开工项目21个、约1.7万套。
拟列入第二批竣工计划项目共4个、4144套,其中公租房101套、定向安置房688套、共有产权房3355套。
怎么说呢,今年增加了7个非住宅项目改建租赁住房的项目,明年开始肯定是北京的租赁大年了。此外,共有产权房供应还是略少,希望2022年供应增加吧,期待明年的供地计划。





推荐阅读
- 开工|统计局:2021年北京房地产开发企业房屋新开工面积1895.9万平
- 杭州|预计2025年交付!浦东这个征收安置房项目开工
- 房产证|武汉市2022年新开工棚户区改造超3.3万套,遍布武汉三镇
- 装修|十有九错!老师傅透露装修最容易踩中22个大坑,看完你再开工!
- 城中村|拆除面积约4.96万㎡!昆明这个城中村改造项目将于今年3月开工
- 原创|地产链年关难过:恒大房抵债停滞 能耗限产开工难 | 地产链
- 海樾府|以高品质居住环境留住人 奉贤新城一住宅项目今开工
- 项目|就在市中心!昆明这个城改项目将于3月开工!
- 汉阳|投资34亿,汉阳四新方岛内地块开工,预计整体建设将在2028年完工
- 图说|离轨交站不到一公里!这个动迁安置房项目开工,将建8栋高层住宅
